Skip to content
The Computer Science
TheCScience
  • Engineering Subjects
    • Human Values
    • Computer System Architecture
    • Microprocessor
    • Digital Communication
    • Internet of Things
  • NCERT Solutions
    • Class 12
    • Class 11
  • Solutions
    • HackerRank
      • C Solutions
      • C++ Solutions
      • Java Solutions
      • Python Solutions
      • Algorithms Solutions
      • Data Structures Solutions
    • HackerEarth Solutions
    • Leetcode Solutions
  • JEE 2027
The Computer Science
TheCScience

8051 Microcontroller Pin Configuration & Programming Model

YASH PAL, April 12, 2026April 13, 2026

8051 Microcontroller Pin Configuration & Programming Model – The 8051 microcontroller consists of 40 pins, and the programming model consists of 8-bit and 16-bit registers and 8-bit memory locations.

Table of Contents

  • 8051 Microcontroller Pin Configuration
  • Programming Model of 8051

8051 Microcontroller Pin Configuration

Pinout of the 8051 microcontroller packaged in a 40-pin DIP, as shown in the figure below, with the full and abbreviated names of the signals for each pin.

8051 Microcontroller Pin Configuration (Assignments)
8051 DIP pin Assignments

Let’s discuss these pins in brief.

Vcc – Connected to +5V power supply.

Vss – Connected to the ground

XTAL1 – is the input to the inverting amplifier that forms part of the oscillator circuit. In the case of an external clock, this pin must be connected to ground.

XTAL2 – Output of the inverting amplifier that forms a part of the oscillator and input to the internal clock generator. In the case of an external clock, it must be connected to XTAL2.

Port 0 – Port 0 is an 8-bit true bi-directional open drain I/O. The low-order address and data bus are also multiplexed with port 0. Port 0 is open-drain and must be pulled high externally through a pull-up resistor.

Port 1 – Port 1 is an 8-bit quasi bi-directional I/O. The term quasi-bi-directional port is due to the fact that port 1 pins are internally pulled high with fixed pull-up resistors. One has to configure it either as input or output. Writing a ‘1’ to the port latch causes it to act as input. When configured as input, the port pin is pulled high and well-sourced current if it is made low externally.

Port 2 – Port 2 is also an 8-bit quasi-bi-directional I/O port. Port pins are pulled high internally. It is multiplexed with the higher-order address bus.

Port 3 – Port 3 is again an 8-bit quasi-bi-directional I/O port. Port pins are pulled high internally. There are other functions multiplexed with the port 3 pins. The alternate functions are listed in the table below. These alternate functions of port 3 pins are related to external interrupts, serial port, timer/counter, and read/write control signals.

PinAlternate useSFR
P3.0 – RXDSerial data inputSBUF
P3.1 – TXDSerial data outputSBUF
P3.2 – INT0External interrupt 0TC0N.1
P3.3 – INT1External interrupt 1TC0N.3
P3.4 – T0External timer 0 inputTM0D
P3.5 – T1External timer 1 inputTM0D
P3.6 – WRExternal memory write pulse–
P3.7 – RDExternal memory read pulse–
Alternate function of Ports

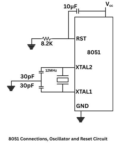
RST – For resetting the device, the RST pin of 8051 is made high for two machine cycles, while the oscillator is running. A power-on reset circuit is shown in the figure below. These component values are also sufficient to provide a delay, so as to make the RST line high for 24 oscillator periods. To support the manual reset function, if desired, a switch may be added across the 10μF capacitor.

8051 microcontroller connections, oscillator and reset circuit
8051 connections, oscillator, and reset circuit

ALE – Address latch enable (ALE) output is used for latching the low address byte during external memory access. ALE is activated periodically with a constant rate of 1/6 oscillator frequency. However, during the external data memory access, one ALE pulse is skipped.

PSEN – Program store enable PSEN is the output control signal, activated every six oscillator periods, while fetching the external program memory. It is the strobe to the external program memory. During the internal program execution, it remains high.

EA – External access (EA) pin, when held high, executes instructions from the internal program memory till address OFFFH; beyond this address, the instructions are fetched from external program memory. If this pin is low, all the instructions are fetched from the external memory. During normal operation, this pin should not be floated.

Programming Model of 8051

The programming model of the 8051 microcontroller is shown in the figure below. It is a collection of 8-bit and 16-bit registers and 8-bit memory locations. The software instructions of the 8051 microcontroller, which are incorporated in the design, can operate these registers and memory locations. The programming model is complicated by the number of special function registers. Most of the registers have a specific function and are shown as individual blocks with symbolic names in the figure below. Other registers are grouped in a large block.

Each register (except the program counter) has an internal 1-byte address. Some registers are both byte and bit-addressable. Software instructions are generally able to specify a register by its address, its symbolic name, or both.

Programming model of 8051 Microcontroller
Programming Model of 8051 Microcontroller
engineering subjects Microprocessor microprocessor

Post navigation

Previous post
Next post

Introduction to Microprocessor
Generations of Computer
Microprocessor Types
Types of Computer Systems
Types of Programming Languages
Basic Computer Structure
Interfacing Logic Devices
Number System in Computer
Number System Arithmetic – Addition & Subtraction

Microprocessor as CPU
8085 Microprocessor Architecture
Pin Configuration of 8085 Microprocessor
Demultiplexing of Address and Data Bus in 8085 Microprocessor
Basic Operations of the 8085 Microprocessor
Memory Organization in 8085 Microprocessor

Microprocessor memory structure
Memory Interfacing with 8085 Microprocessor
Memory address decoding in a microprocessor
Input/Output Interfacing in Microprocessor

8085 Microprocessor Programming Model
8085 Assembly Language Programming
8085 Microprocessor Instructions
Microprocessor Programming Steps
Flowchart Design of a Program
8085 Microprocessor Data Transfer Instructions
8085 Microprocessor Arithmetic Instructions
8085 Microprocessor Logical Instructions
8085 Microprocessor Branch Instructions
8085 Microprocessor Machine-Processor Control Instructions
Basic Structure of an Assembly Language Program
Programming Techniques for Repeated Tasks
Debugging of a Microprocessor Program

8085 Microprocessor Timing Operations
Timing Diagram of 8085 Microprocessor
Time Delay in Microprocessor
Stack in 8085 Microprocessor
Subroutine in 8085 Microprocessor
MACRO in Microprocessor

Interrupts in 8085 Microprocessor
Digital to Analog Converter (DAC) in Microprocessor
Analog to Digital Converter (ADC) in Microprocessor

Programmable Peripheral Interface
8255 (PPI) Programmable Peripheral Interface
Programmable Interval Timer (PIT) 8253/8254
Programmable Interrupt Controller (PIC) 8259
Direct Memory Access (DMA) Controller 8257

8086 Microprocessor Architecture, Instructions, and Pin Diagram
Addressing Modes of the 8086 Microprocessor
Instruction Set of 8086 Microprocessor
8088 Microprocessor Architecture with Pin Diagram
Difference between 8085, 8086, and 8088 Microprocessors
80186 Microprocessor Architecture
80286 Microprocessor Architecture & Features
80386 Microprocessor Architecture & Features
80486 Microprocessor Architecture & Features
80586 (Pentium) Microprocessor Architecture & Features

8051 Microcontroller Architecture
8051 Microcontroller Memory Organization
8051 Microcontroller Pin Configuration & Programming Model
8051 Microcontroller Timers and Counters
Serial Communication in 8051 Microcontroller
Interrupts of the 8051 Microcontroller
Addressing Modes of the 8051 Microcontroller
Intel MMX Architecture
Dual Core Processor

LED & Multiplexed Display Interfacing with Microprocessor
Liquid Crystal Display (LCD) Pin Configuration & Interfacing
Matrix Keyboard Interfacing with Microprocessor
8279 Keyboard/Display Controller
Programmable Communication Interface (USART) 8251
Serial Communication Standards in Microprocessor
Computer System Standard Buses

TheCScience

At TheCScience.com, our mission is to make quality education accessible to everyone. We provide in-depth, easy-to-understand articles covering Secondary, Senior Secondary, and Graduation-level subjects.

Our content is designed to simplify complex concepts through clear explanations, diagrams, and structured learning—helping students build strong fundamentals and succeed academically without financial barriers.

Pages

About US

Contact US

Privacy Policy

DMCA

Our Tools

Hosting - get 20% off

Engineering Subjects

Internet of Things

Human Values

Digital Communication

Computer System Architecture

Microprocessor

Programming Tutorials

Data Structure and Algorithm

C

Java

NCERT

Class 12th

©2026 TheCScience | WordPress Theme by SuperbThemes